又一家拟上市公司因知识产权纠纷影响上市进程。
近日,汉王科技(002362.SZ)披露了一则提起诉讼公告,称公司于近日就人脸识别相关发明专利被侵权案件向北京知识产权法院提起诉讼,被告包括熵基科技股份有限公司(以下简称“熵基科技”)及其子公司等,索赔金额1.09亿元。
而值得一提的是,熵基科技目前正在闯关创业板,并且公司在今年12月2日已顺利过会,目前尚未提交注册,上述侵权事项是否会对公司IPO进展造成影响也引发市场关注。
近年来,国家对于科技创新的重视以及资本市场对于科创企业的扶持,导致科技创新企业掀起了一波上市潮。而知识产权作为科创企业的核心资产,不仅决定了这家企业的价值与发展前途,更是衡量一家企业科创含量的关键。随着全面注册制大幕拉开,资本市场对于科技创新的扶持力度加大,知识产权纠纷已然成为企业IPO过程中重要的博弈支点。
早前,不少拟IPO企业都曾因知识产权诉讼影响了上市进程。根据21世纪经济报道记者不完全统计,2021年以来,截至12月22日,合计有78家企业科创板IPO终止审核,其中大多数企业都曾被问题“知识产权是否自主可控”、“是否符合科创属性要求”等。如今年3月被暂缓审议的晶云药物,就因被起诉侵权受到上市委高度关注;4月27日主动撤回材料的快可光伏,也曾被问询“是否符合科创属性评价标准一的相关规定,知识产权侵权有无整改进展”。

熵基科技临注册遭“专利狙击”

根据公开资料显示,资料显示,熵基科技是一家以生物识别为核心技术,专业提供智慧出入口管理、智慧身份核验、智慧办公产品及解决方案的国家高新技术企业。
从产品主要应用场景来看,熵基科技的主营业务主要涵盖三大领域,即智慧出入口管理、智慧身份核验、智慧办公,也就是俗称的“门禁机”“人行通道闸机”“安检门”“安检机”“车牌 识别一体机”“出入口视频设备”“生物识别智能锁”等。
2018年-2020年,熵基科技分别实现营业收入16.55亿元、17.51亿元、18.01亿元,年复合增长率为2.86%;归属净利润分别为1.31亿元、1.83亿元、1.86亿元,微幅增长。
但在2021年上半年,熵基科技的净利润同比下滑35.60%至7366.88万元;同期扣非净利润同比下滑43.52%至6471.90万元。
此次正值挂牌上市的关键时刻,熵基科技突然被汉王科技以专利权纠纷诉至法庭。
汉王科技认为熵基科技侵犯其专利权的是“一种斜坡式图像获取装置及人脸识别系统”。据汉王科技介绍,“公司于2008年6月25日申请了名称为’一种斜坡式图像获取装置及人脸识别系统’(专利号ZL 200810115547.0)的发明专利,该专利授权公告日为2016年3月23日。”
近期,汉王科技发现熵基科技或其全资子公司厦门熵基生产的IFACE102/302/702/702-P等9种型号产品侵犯了公司上述发明专利,京东世纪在全国范围销售上述侵权产品。“上述9个诉讼案件分别对应9个型号的侵权产品,北京市长安公证处对上述事项进行了保全证据公证并出具了公证书。”
目前,熵基科技招股说明书中没有关于“斜坡式图像获取装置及人脸识别系统”的专利权描述情况。熵基科技招股说明书显示,其境内专利有395种,其中19种为转让取得,376种为原始取得;其子公司厦门熵基的专利有43种,其中27种为转让取得,16种为原始取得。
眼下,这场诉讼究竟谁是谁非尚没有定数。

监管层高度重视知识产权纠纷

典型的如极米早年在IPO阶段,就曾因与光峰科技的专利诉讼,被上市委反复问询;而在21世纪经济报道记者早前的报道中,曾冲刺科创板IPO的汉弘集团更是疑似由于知识产权纠纷IPO撤材料……
科创板、创业板《首次公开发行股票注册管理办法》第十二条都曾指出,“(三)发行人不存在主要资产、核心技术、商标等的重大权属纠纷,重大偿债风险,重大担保、诉讼、仲裁等或有事项,经营环境已经或者将要发生重大变化等对持续经营有重大不利影响的事项。”
一方面,鉴于知识产权纠纷对于企业IPO的成功与否影响巨大,不少企业为了阻挠竞争对手上市,将“知识产权诉讼”作为武器,在IPO阶段对竞争对手发起“专利”狙击;另一方面,鉴于知识产权是衡量企业科创属性、核心竞争力的重要指标之一,证监会、交易所上市审核部门对此也高度重视。
根据国内科创企业服务平台六棱镜的IPO库数据统计情况来看,截至2021年11月15日,共有321家IPO企业被问询到“知识产权是否自主可控”的问题共计1274个,共有321家企业被问询到“知识产权是否存在潜在风险”的问题共计993个,以及有259家企业被问询到相关“研发体系是否合理、稳定”等问题共603个。
“从科创板企业上市被问询的全景来看,知识产权问询已成为科创企业上市审核必备,整体呈现问询数量多、问询力度大、问询周期长、问询越来越复杂专业等特点,在发行上市审核机构问询阶段,或多或少都涉及是否掌握具有自主知识产权的核心技术、是否拥有高效的研发体系等深入问询。同时,科创企业上市问询中出现了交叉综合性问题。”六棱镜合伙人、COO兼知识产权事业部总经理刘洋受访指出。
爱集微知识产权咨询团队统计的2021年3月15日至8月15日期间的科创板动态也显示,期间310条拟科创板上市企业相关动态中,有117条涉及上市委对科创板拟上市企业涉及知识产权相关问题的问询。
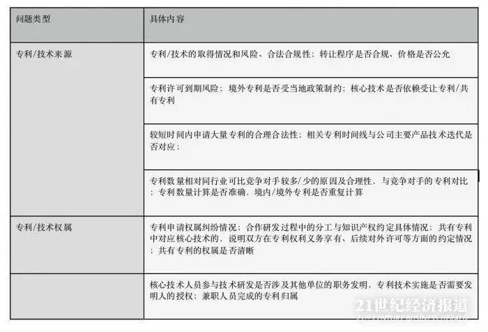
具体分析来看,上市委问询次数较多的知识产权相关问题集中在专利的来源、专利对技术和经营影响、专利权属等方面,此外也有较多的问询涉及专利数量、申请时间、专利或非专利的侵权风险、专利出资和专利质押等。
上述问题主要是通过知识产权情况考察企业的科创硬实力,以及企业是否有真正的科研实力形成能带来营业收入的技术并以专利的形式加以保护,同时满足权属清晰、合规、无潜在风险等。
比如在专利权的归属上,涉及受让取得专利、共有专利是否存在纠纷,合作开发的专利权属、委托开发的专利权属是否存在瑕疵,专利许可的类型是否清晰,发明专利数量、质量、申请的地区、申请的时间等情形,都有可能影响发行人的核心技术,可能影响发行人的生产经营。
与此同时,专利纠纷,特别是专利侵权诉讼,也是交易所对发行人首次公开发行股票并上市审查和监管的重点之一。在交易所对拟上市公司的问询函中,涉及专利侵权诉讼、专利权属纠纷、自身专利被无效等情形,也有可能影响发行人的生产经营。

科创板上市委员会关于“知识产权纠纷”的问询重点


提前筹谋防范知识产权风险

值得一提的是,鉴于知识产权纠纷对于企业上市影响之重大,近年来,企业IPO上市前后逐渐成为专利侵权纠纷的高发时段,不少企业在IPO期间遭到专利侵权诉讼的阻击,如果处理不当,可能会影响企业上市进程,甚至导致上市失败。因此,市场人士强烈建议企业在IPO前做好相关防范措施。
据刘洋介绍,从六棱镜过往辅导对接的企业情况来看,很多企业前期缺少对知识产权布局的统筹规划,中期缺少对发明申请文本的质量风险管控,后期缺少对专利资产盘点管理与处置运营的有效手段。
“企业形成知识产权的目的更多是为了满足科研项目验收要求、达成科创属性标准,因此缺乏布局、盲目申请、低质量申请等情况难以避免,企业内部缺少知识产权布局的统筹规划与方向指引,导致知识产权布局与不能有效与主业优势相匹配。”刘洋说道。
以六棱镜过往的上市企业辅导经验来看,科创企业在上市过程中将会面临的知识产权纠纷分为已知和未知两种。
已知风险通常体现为上市前的知识产权侵权纠纷、核心专利被提起无效程序。这类风险需要在上市前就做好应对预案,因此一般相关机构会结合IPO库的问询统计以及行业发展态势,针对企业已经发生的知识产权纠纷或者发生概率较大的诉讼,在短时间内制定可行性高的应对预案,从有力支撑企业上市问询、全面覆盖纠纷风险的角度予以辅导。
而未知风险的显性化较弱,通常在企业上市前无明显迹象,但根据科创板上市企业的上市知识产权纠纷频发可知,在科创企业上市阶段,往往极容易发生竞争对手发起的相关纠纷。此类风险需要提前规划、全面排查。
“科创企业上市过程中存在的瑕疵或者问题,主要是认知层面的问题居多。面对此类问题,六棱镜的做法是提醒企业在事前对企业知识产权现状进行评价关注,在发生各类问题的时候才能有决策的依据。本质上应按照资本市场以往的审核要求并结合企业所在行业赛道的审核特点,防患于未然,从投入产出看,前期的低成本投入可避免上市阶段的高成本不可控风险。”刘洋说道。
上海市锦天城律师事务所合伙人章晓洪也指出,企业应该是在上市前未雨绸缪,提前聘请专业人员出谋划策。拟IPO企业须从计划启动IPO项目申报的辅导期就要增强知识产权保护意识,“一般来说,企业自己配备知识产权方面的律师,成本是过高的,只有一些大企业能够承受这样的成本,所以常用的应对方式是,当企业重视知识产权以后,请有这方面特长的律师事务所合作。”