近日,国家知识产权局发布了知识产权统计数据公开查询指引(2024版)。其中提到,为进一步方便群众查询使用知识产权公开统计数据,国家知识产权局对知识产权公开统计资料和查询方式进行梳理汇总并编写形成2024版查询指引。本指引更新至截至2023年度的知识产权主要统计数据。

知识产权统计数据公开查询指引(2024版)

为进一步方便群众查询使用知识产权公开统计数据,我局对知识产权公开统计资料和查询方式进行梳理汇总并编写形成2024版查询指引。本指引更新至截至2023年度的知识产权主要统计数据。

一、月度数据

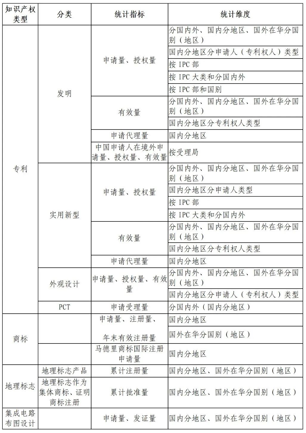
我局按月发布《国家知识产权局审查注册登记统计月报》,包括专利授权、商标注册、地理标志批准保护、集成电路布图设计发证月度统计数据。可查询内容见表1。

查询方式:可访问国家知识产权局门户网站(www.cnipa.gov.cn)“数据”->“统计报告查询”->“国家知识产权局审查注册登记统计月报”栏目查询。

网址:https://www.cnipa.gov.cn/col/col61/。

表1 按月度公开主要统计资料内容

二、年度数据

1.《国家知识产权局年报》中附录统计资料,可访问国家知识产权局门户网站“政务”->“政策文件”->“年度报告”栏目下载,可查询内容见表2。

网址:https://www.cnipa.gov.cn/col/col94/。

表2 《国家知识产权局年报》附录统计资料内容

2.《知识产权统计年报》:目前可查询1985年以来的所有年度数据(商标为2019年以来统计数据),可查询内容见表3。

查询方式:可访问国家知识产权局门户网站“数据”->“统计报告查询”->选择年份查询。

网址:https://www.cnipa.gov.cn/col/col61/。

表3 《知识产权统计年报》公开统计资料内容

4.半年度及年度知识产权主要统计数据也将通过国家知识产权局新闻发布会对社会公开,文字直播内容可通过国家知识产权局门户网“新闻”->“新闻发布”栏目收看和查询。

三、统计调查、五局报告等专题数据

1.《中国专利调查报告》等专题统计调查报告。专利产业化率等专题调查数据及报告可通过国家知识产权局门户网站“数据”->“统计分析成果”栏目查询。

网址:https://www.cnipa.gov.cn/col/col88/。

2.《世界五大知识产权局年度统计报告》,可通过国家知识产权局门户网站“数据”->“世界五大知识产权局年度统计报告”栏目查询。

网址:https://www.cnipa.gov.cn/col/col90/。

四、历史统计数据汇总

为更加便利查询和使用连续数据,我局按专利、商标、地理标志、集成电路布图设计等主要指标开展了年度数据梳理并整理形成历史统计数据表,公众可按照需要查询获取历史连续数据。可点击文末阅读原文链接访问对应数据表,也可点击文末阅读原文链接下载全部汇总统计资料:

1.专利申请状况(1985-2023年)
1-1 分国内外三种专利申请量统计表
1-2 分地区国内发明专利申请量统计表
1-3 分地区国内实用新型专利申请量统计表
1-4 分地区国内外观设计专利申请量统计表
1-5 分国别(地区)国外在华发明专利申请量统计表
1-6 分国别(地区)国外在华实用新型专利申请量统计表
1-7 分国别(地区)国外在华外观设计专利申请量统计表
2.专利授权状况(1985-2023年)
2-1 分国内外三种专利授权量统计表
2-2 分地区国内发明专利授权量统计表
2-3 分地区国内实用新型专利授权量统计表
2-4 分地区国内外观设计专利授权量统计表
2-5 分国别(地区)国外在华发明专利授权量统计表
2-6 分国别(地区)国外在华实用新型专利授权量统计表
2-7 分国别(地区)国外在华外观设计专利授权量统计表
3.专利有效状况(2006-2023年)
3-1 分国内外三种专利有效量统计表
3-2 分地区国内发明专利有效量统计表
3-3 分地区国内实用新型专利有效量统计表
3-4 分地区国内外观设计专利有效量统计表
3-5 分国别(地区)国外在华发明专利有效量统计表
3-6 分国别(地区)国外在华实用新型专利有效量统计表
3-7 分国别(地区)国外在华外观设计专利有效量统计表
4.PCT申请受理状况
4-1 2011-2023年分地区PCT国际专利申请受理量统计表
5.商标申请、注册、有效注册及异议、评审状况
5-1 1979-2023年商标申请、注册及有效注册状况统计表
5-2 2017-2023年分地区国内商标申请量统计表
5-3 2017-2023年分国别(地区)国外在华商标申请量统计表
5-4 2017-2023年分地区国内商标注册量统计表
5-5 2017-2023年分国别(地区)国外在华商标注册量统计表
5-6 2017-2023年分地区国内商标年末有效注册量统计表
5-7 2017-2023年分国别(地区)国外在华商标年末有效注册量统计表
5-8 2019-2023年分地区马德里商标国际注册申请量统计表
5-9 2015-2023年商标异议评审业务统计表
6.地理标志商标、产品状况
6-1 2017-2023年分地区地理标志产品累计批准量统计表
6-2 2017-2023年分地区地理标志作为集体商标、证明商标注册累计注册量统计表
7.集成电路布图设计申请、发证状况
7-1 2001-2023年国内外集成电路布图设计登记申请、发证状况统计表
7-2 2015-2023年分地区集成电路布图设计登记申请量统计
7-3 2015-2023年分地区集成电路布图设计登记发证量统计表