关于启用尼斯分类第十一版2022文本的通知

根据世界知识产权组织的要求,尼斯联盟各成员国将于2022年1月1日起正式使用《商标注册用商品和服务国际分类》(即尼斯分类)第十一版2022文本。申请日为2022年1月1日及以后的商标注册申请,在进行商品服务项目分类时适用尼斯分类新版本,申请日在此之前的商标注册申请适用尼斯分类原版本。以尼斯分类为基础,我局对《类似商品和服务区分表》作了相应调整,现将尼斯分类与《类似商品和服务区分表》的修改内容一并予以公布。

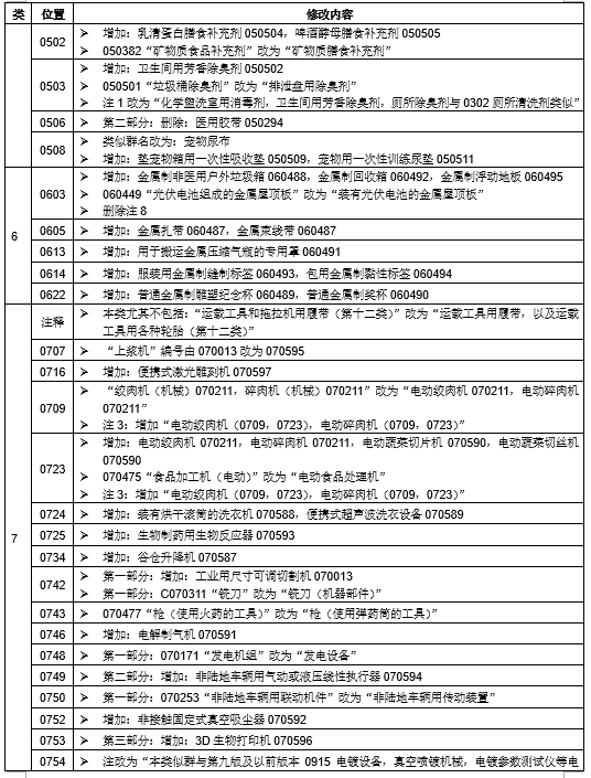
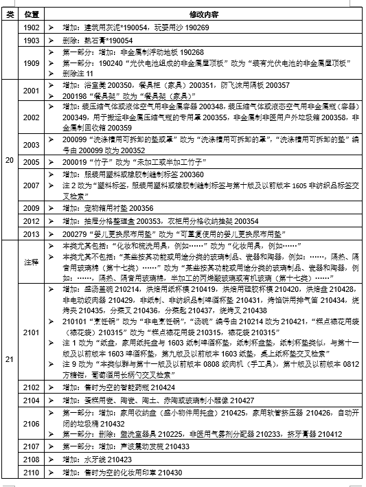
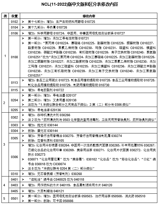
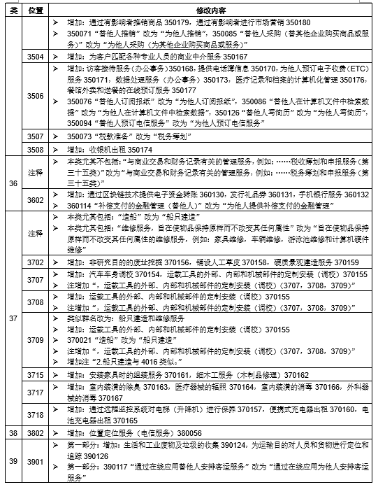
附件:NCL(11-2022)版中文版和区分表修改内容

国家知识产权局商标局
2021年12月27日
附件:NCL(11-2022)版中文版和区分表修改内容