应该各种年龄段的人都喝过娃哈哈,这不仅仅是一款饮料,而是我们儿时的回忆,但近期小编了解到娃哈哈诉争乐哈哈商标被驳回,到底怎么回事呢?我们随小编一探究竟。

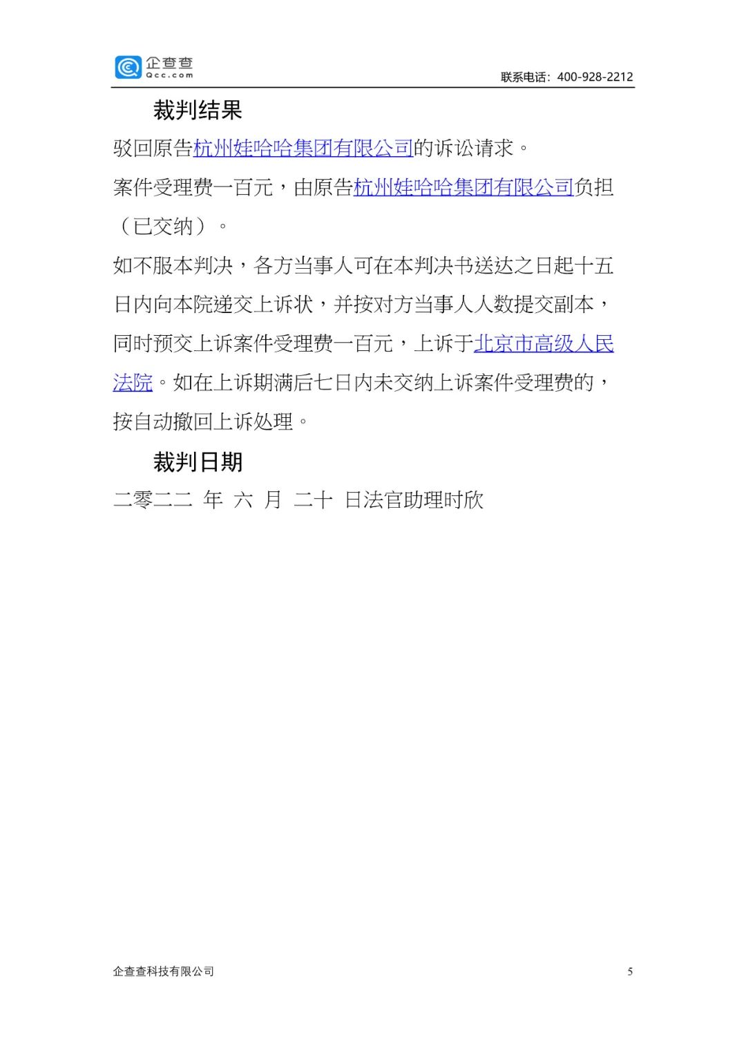
“LEHAHA”是由陕西乐哈哈智能科技有限公司申请注册的商标,申请注册的时间已经长达三年余久,从初步审定到异议申请,又到无效宣告,再到近期的判决结果,一路比较坎坷,到底是什么原因呢,据了解,9月26日,北京法院审判信息网公布杭州娃哈哈集团有限公司与国家知识产权局相关案件一审法律文书。文书显示,国家知识产权局曾认定“LEHAHA”与“Wahaha”商标未构成近似,裁定对“LEHAHA”商标予以维持。娃哈哈公司诉称,诉争商标与引证商标在整体外观、呼叫、组合形式、含义等方面相近,容易使消费者混淆误认,二者应判定为近似商标。故请求法院撤销被诉裁定,判令知识产权局重作裁定。

法院认为,两商标在呼叫读音和整体外观上均存在一定区别,“LEHAHA”对应于原告企业字号“乐哈哈”,用于形容喜笑的样子,而“Wahaha”具有较强的臆造属性,无法证明“LEHAHA”商标申请具有搭便车的不正当意图。最终,法院判决驳回娃哈哈公司的诉讼请求。






通过商标局官网查询杭州娃哈哈集团有限公司光商标就申请了一千多件,其中不乏各种谐音商标,还是很注重商标保护的。

看到这里不禁想到了像海底捞申请,河里捞,老干妈申请老十妈,拼多多申请拼夕夕,等等……论防御商标的重要性,还是要提前布局好商标。市场未动,商标先行。